The pulse light mode enhances the effect of photobiomodulation on B16F10 melanoma cells through autophagy pathway
2023-09-28 15:39:19
杂志名:LASERS IN MEDICAL SCIENCE
发表时间:2023 Feb 15;38(1):71.
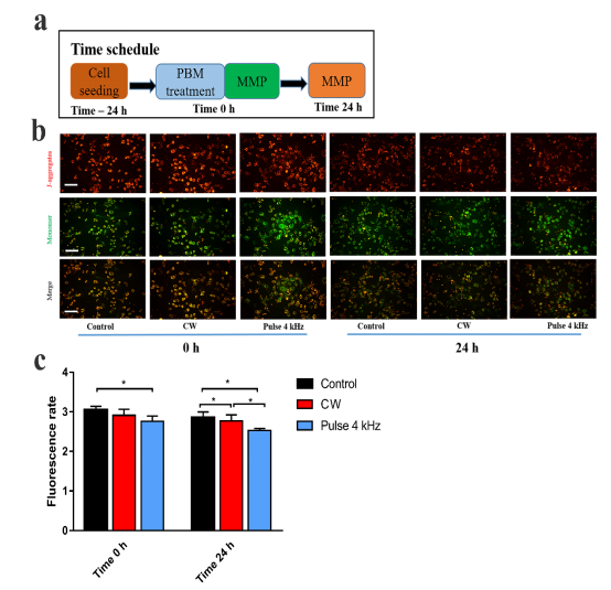
摘要:光生物调节(PBM)是利用特定波长的低辐照度光来产生生理变化和治疗效果。然而,关于不同LED光模式下PBM对细胞的影响的研究很少。在这里,我们研究了连续波(CW)和脉冲脉冲pbm对B16F10黑色素瘤细胞影响的差异。我们的结果表明,脉冲模式比CW模式对B16F10黑色素瘤细胞有更显著的PBM。我们的研究证实,使用pulse - pbm治疗的B16F10黑色素瘤细胞中的ROS和Ca2+水平显著高于对照组和CW-PBM组。导致CW和pulse - pbm作用差异的一个机制是pulse - pbm通过ROS/OPN3/Ca2+信号通路激活黑色素瘤细胞的自噬,并且过度的自噬激活抑制黑色素瘤细胞的增殖和凋亡。自噬可能是造成pulse -和CW-PBM对黑色素瘤细胞差异的原因之一。更重要的是,黑色素瘤细胞通过增加细胞内Ca2+水平来响应短暂的PBM脉冲。
摘要图:



